云顶国际官网

欢迎来到云顶国际·(中国)唯一官方网站 官网,咨询热线:0730-8270190
咨询热线:0730-8270190
服务咨询热线/ HOTLINE

0730-8270190

当前位置:云顶国际官网>装备能力 > 弯管设备

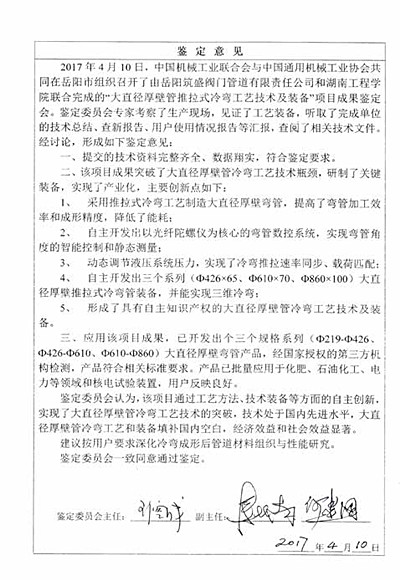
推拉式冷弯弯管机 (Φ860×100)



公司自主研发的推拉式冷弯弯管机——TLWφ860×100,
获得国家发明专利。该专利技术解决了大直径管道制作的难题,
为湖南省重点发明专利。该技术可颠覆和替代传统热弯工艺。
弯制过程中管道材料金相组织不发生改变 , 与传统热弯工艺相比,能耗是热弯
工艺的 1%,工效提高 20 倍,是国际、国内同行业在制造工艺上的一次革命性
的创新。该装备针对推拉式冷弯管机的结构特点,联合清华大学开发了在线智
能控制系统,为精确冷弯提供了保障。
推拉式冷弯工艺及装备 2017 年 5 月通过了中国
机械工业联合会科技成果鉴定
上一篇:没有了
联系云顶国际官网
服务咨询热线:

0730-8270190

云顶国际·(中国)唯一官方网站

电话:0730-8270190

传真:0730-8282923

邮编:414000

邮箱:hsj-8181@163.com

地址:岳阳高新技术经济开发区机械建材工业园


扫一扫,关注云顶国际官网 !


扫一扫,手机访问!

在线客服

业务咨询

QQ客服

关注云顶国际官网

服务热线
0730-8270190